暂无介绍
投保相关问题 Q:产品的保险期间? A:本产品是一款保证领取20年且保至终身的养老年金产品。 Q:投保人的年龄限制? A:18周岁及以上。 Q:被保险人的年龄限制? A:30天至60周岁。不同交费期间及养老金领取年龄的最高可投保年龄(周岁)如下: Q:支持的投保关系? A:可以为
保险产品导航 林静 2021-04-22 13:11 18
外汇交易,也可以简称为FX交易,是描述我们今天所知的货币兑换市场的术语,简单来说就是个人、公司和金融机构以浮动利率在全球分散的市场进行相互交换货币。 根据现今我们所知的,目前的浮动汇率制度是在第二次世界大战之后采用的,并且是一直有效的。在当前外汇交易汇率制度之前,存在一种被称为布雷顿森林协议的货币
XM外汇 林静 2021-04-19 16:43 18
亚投行是什么组织? 亚洲基础设施投资银行(AiaIfratructurIvttak,简称亚投行,AII)是一个政府间性质的亚洲区域多边开发机构。重点支持基础设施建设,成立宗旨是为了促进亚洲区域的建设互联互通化和经济一体化的进程,并且加强中国及其他亚洲国家和地区的合作,是首个由中国倡议设立的多边金融
中国财经 林静 2021-04-19 15:44 0
X成立于2009年,为交易者提供由taQuotoftwarCororatio开发的taTradr平台套件。X已发展成为一家在线多资产经纪商,提供包括外汇,股指,大宗商品,证券指数,贵重金属,能源和股票等超过1000种交易商品。XGrou受严格监管的经纪商,旗下公司TradigoitofFiacialItruttyLiitd受澳大利亚AIC、T
外汇赠金 林静 2021-04-19 12:10 3
对于刚接触外汇的投资者来说,如何判断平台的正规性,主要看监管及资金安全,关于X小编整理了以下内容,仅供参考 X外汇自2009年成立至今,服务超过3,500,000名和来自196个国家的客户。逐步发展成国际知名的投资公司,并跻身为行业领袖。超过2,400,000,000笔执行订单,每秒高达99.35%的成交率,无重复报价、
XM外汇集团 林静 2021-04-16 18:30 0
CFTC最新持仓报告(COT)显示,黄金投机净多头增加21981份(或13.1%)至189509份 CFTC最新持仓报告(COT)显示,IC美元指数投机净多头减少1277份(或22.3%)至4449份 CFTC最新持仓报告(COT)显示,美国原油投机净多头减少19585份(或3.7%)至511725份
外汇期权 林静 2021-04-11 14:47 55
主要货币走势分析: 欧元:欧元/美元转而下跌,收于1.1899,跌幅0.10%。技术面上,汇价上行的初步阻力位于1.1927,进一步阻力位于1.2000,关键阻力位于1.12040;汇价下行的初步支撑位于1.1820,进一步支撑位于1.1700,更关键支撑位于1.1602。 英镑:英镑/美元连续第四日下跌,收报1.3707,跌幅0.17%。技术面上,汇价上
外汇交易策略 林静 2021-04-10 19:04 11
本周,道琼斯指数上涨2%,标准普尔500指数上涨约2.7%,创下2月初以来最佳单周表现。纳斯达克指数同期上涨3.1%,主要科技股走强。 美国股市攀升至历史最高水平,周五收于日高,美国股市本周在乐观情绪抬头的推动下强劲上扬。 道琼斯指数上涨297.03点,至33800.60点,创下收盘新高。标准普尔500指数上涨0.8%
外汇分析 林静 2021-04-10 19:02 14
澳元/美元基本面综述; 澳联储(RA)午间公布了最新的利率决议,基准利率及3年期国债收益率维持0.1%不变,符合市场预期。澳大利亚房价则创下32年来最快的月度增长,3月份增长2.8%,引发市场对泡沫化的担忧。澳联储行长洛威(hili Low)表示,将密切关注房价趋势。澳联储指出,澳大利亚的经济复苏正在顺
澳大利亚元 林静 2021-04-06 17:11 66
主要消息面: 美国参议员约翰·肯尼迪在接受《美国新闻编辑室》采访时表示,拜登政府的基础设施计划是一项“大胆的新社会主义实验”,类似于“中国的资本主义模式”,与单纯改善美国的道路和交通系统没有什么关系。 肯尼迪称,没人能指责拜登政府胆小,“我认为,这将是不到100天划掉超4万亿美元的计划。
港币 林静 2021-04-02 17:06 15
热门中概股盘前集体上扬,老虎证券涨8%,拼多多涨5.8%,哔哩哔哩涨5.3%,知乎涨4.8%,雾芯科技涨4.5%。 纳指期货涨0.92%,道指期货涨0.12%,标普500指数期货涨0.34%。 ▎美股聚焦 拜登重磅出手这些企业“噩梦”来了!史诗级“爆仓”银行损失多大? 拜登加税计划细节被曝光,企业税率可能真的要从
美股行情 林静 2021-04-01 18:18 6
从国际争端来看,围绕香港的议题可能仍将存在。但就资本市场而言,更多地是关注经贸基本面本身。在拜登推出大基建计划之后,纳斯达克的表现异常给力。今天纳指期货又领涨全市场,这给市场提供了风格指引,即核心科技题材占优。所以,港股科技股占有明显优势。而A股市场上,抱团风格与纳指走势息息相关,因此纳指走强,亦
香港股市 林静 2021-04-01 18:13 6
在这个特别的日子里,市场似乎也被愚人节专属的乐天派情绪感染。在临近尾盘的时候,香港科技股突然狂拉,而香港中资券商股近期持续爆发。从A股市场来看,半导体出现涨停潮,以消费为主的抱团资产全线拉升。在A股收盘之后,A50的涨势依然没有停止,涨幅来到1.8%的水平。 那么,究竟发生了什么,令到市场情绪突然大爆发
香港股市 林静 2021-04-01 18:08 5
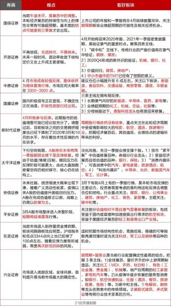
4月份的投资机会在哪里?机构看好哪些股票?近30日内,53家券商共推荐了1064只个股,其中,受到10次以上券商相中(含买入和增持评级)的个股有139只。值得关注的是,万华化学、中兴通讯、中炬高新、金山办公等4只个股,期间均获得30次及以上,机构给予“买入”或“增持”等看好评级。 到底是什么原因使得这些个股获得
A股大盘分析 林静 2021-04-01 18:01 6
A股经过一轮下跌,阶段性底部已经出现,市场急跌阶段结束,进入反弹期。国信证券认为,当前牛途未尽,是复苏中的调整。开源证券也一改此前持币观点,表示不再悲观,不畏将来。 也有部分券商认为,市场短期仍将延续3月的震荡筑底行情。东吴证券表示,沪指已从此轮低点3344点反弹了100点左右,需防范回踩风险。 而
A股大盘分析 林静 2021-04-01 17:56 6
扫一扫,关注公众号
扫一扫,下载亚汇通
欢迎咨询广告投放